• ჩვენ შესახებ
  • მიღება
  • სწავლა
  • კვლევა
  • საერთაშორისო
  • სემინარია
  • დარბაზები
  • კონტაქტი


მთავარი
ჩვენ შესახებ
მართვის ორგანოები
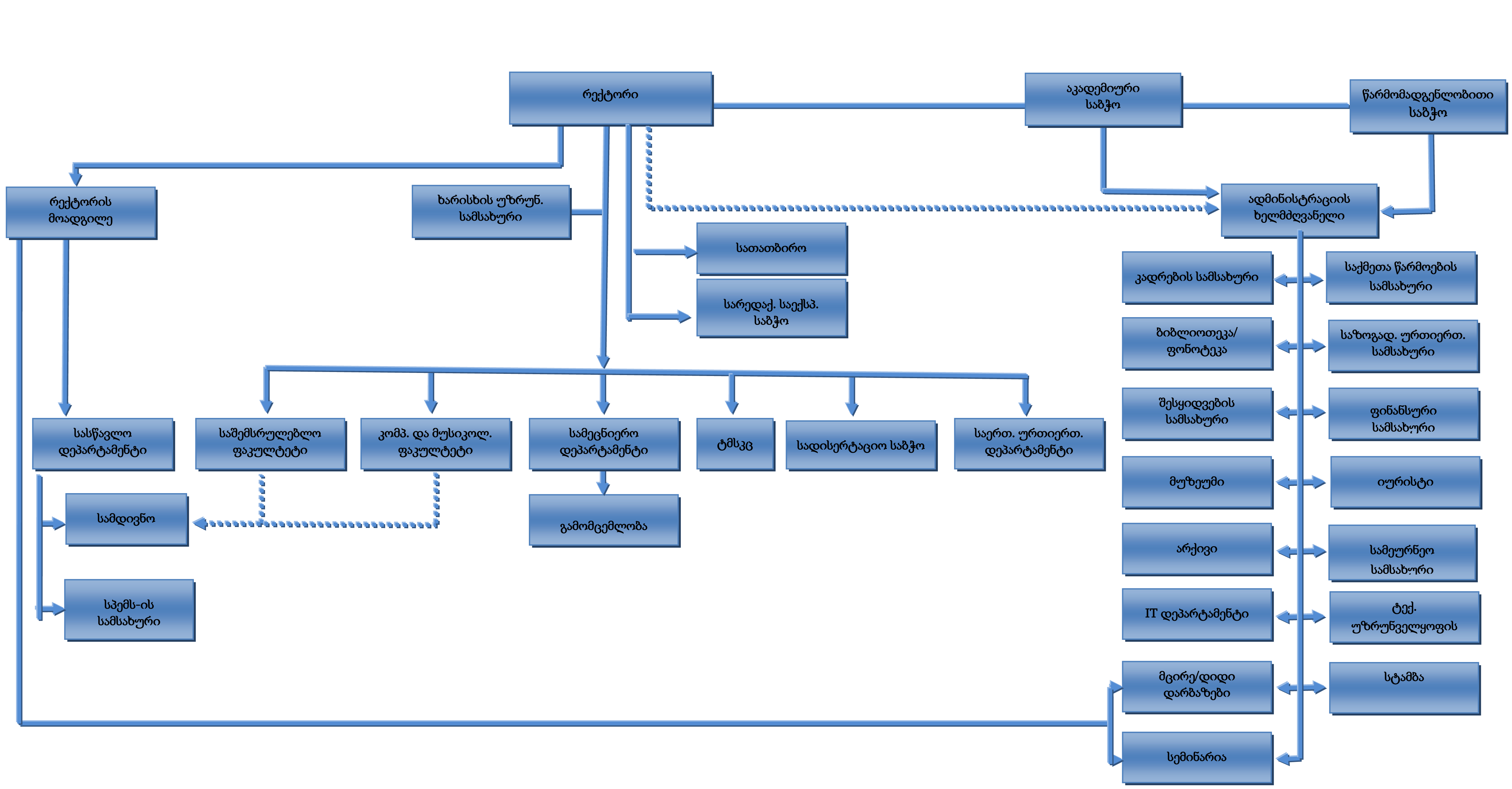
სტრუქტურა

  • კონსერვატორია
    • ისტორია
    • მისია
    • სტრატეგიული განვითარების გეგმა
  • მართვის ორგანოები
    • რექტორი
    • რექტორის მოადგილე
    • აკადემიური საბჭო
    • წარმომადგენლობითი საბჭო
    • ადმინისტრაცია
    • ხარისხის უზრუნველყოფის სამსახური
    • სტრუქტურა
  • პროფესორ-მასწავლებლები
  • ბიბლიოთეკა
    • ბიბლიოთეკის შესახებ
    • ელექტრონული ბიბლიოთეკა
    • ელექტრონული კატალოგი
    • ელექტრონული ბაზები
    • ელექტრონული შეკვეთა
    • ბიბლიოთეკის წესდება
    • წესები და რეგულაცია
    • ფონოტეკა
  • მუზეუმი
    • მუზეუმის შესახებ
    • საღამოები, შეხვედრები
    • დებულება
  • არქივი
  • იურიდიული ცნობარი
    • წესდება
    • დებულებები და ინსტრუქციები
    • ბრძანებები
    • აკადემიური საბჭოს დადგენილებები
    • წარმომადგენლობითი საბჭოს დადგენილებები
    • ნორმატიული დოკუმენტები
    • სასწავლო პროცესის მარეგულირებელი წესი
    • გამოცდების ჩატარების დროებითი წესი (covid)
    • დიპლომის ფორმები
  • ფინანსები
  • სტუდენტური მონაცემები
  • თვითმმართველობა

 

 

 

 

ვიდეო გალერეა
აღზრდილები
დონორები

საავტორო უფლებები © თბილისის ვ. სარაჯიშვილის სახელობის სახელმწიფო კონსერვატორია 2025

CREATED BY  PRO-SERVICE